新华网
十一届省委第三轮第二批巡视展开-新华网
EnglishEspañolFrançaisعربىРусский язык日本语한국어DeutschPortuguês中文/繁体 新华网,让新闻离你更近!
推荐:泉州在线福建省卫健委福建省人防办
新华社新华网新华网客户端公司官网 证券代码: 603888 新闻热线: 0591-87381859
原创报道融视频交互式报道新华访谈新华云直播“飞阅”新福建海峡两岸乡村振兴法治福建热点专区推广信息

十一届省委第三轮第二批巡视展开

2023-10-12 10:17:08 来源: 福建日报
字体:

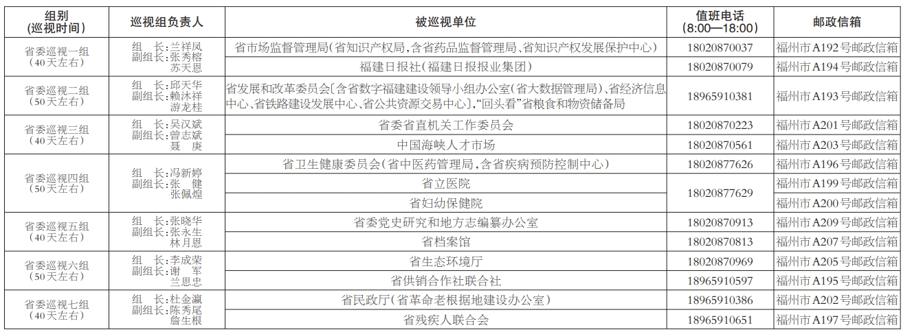
  根据省委巡视工作部署安排,省委第三轮第二批巡视15个单位。截至10月11日,7个巡视组已完成进驻动员工作。

  巡视期间设立专门值班电话和邮政信箱,主要受理反映被巡视党组织领导班子及其成员、省委管理的其他干部及下一级主要负责人、重要岗位领导干部问题的来信来电来访,重点是关于违反政治纪律、组织纪律、廉洁纪律、群众纪律、工作纪律和生活纪律等方面问题反映。其他不属于巡视受理范围的信访问题,将按规定由有关部门认真处理。

[责任编辑:袁羽]